SF2507系列
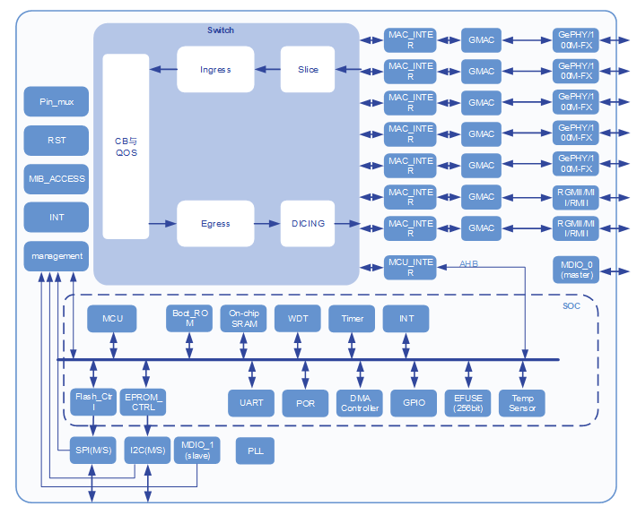
SF2507系列交换芯片是楠菲微电子自主研发设计的支持5+2口千兆二层SoC以太网交换芯片。该芯片集成了CPU和5口10M/100M/1000M PHY,支持2个可配置的MII/RMII/RGMII接口。可以通过IIC/MIIM/
SPI接口进行管理。
7口千兆以太网交换芯片,集成5口10M/100M/1000M PHY
支持2口MII/RMII/RGMII接口
支持5口100Base-FX接口(与GET信号复用)
集成管理CPU(带M型号)
支持外接CPU通过IIC/MIIM/SPI接口进行管理
低功耗、支持工业级温度(-40℃~+85℃)
LQFP128 封装
丰富的二层特性
–支持MAC地址学习,过滤,老化
–支持2K条MAC地址表项
–支持 IEEE 802.1Q VLAN
–支持4K条VLAN
–支持以10K字节巨型数据包长的线速转发
–支持10/100/1000M端口速率设置和自动协商
–支持IEEE 802.3x流量控制和背压
–支持IEEE 802.1ad Stacking VLAN
–支持64个SVLANs
–支持32个L2/IPv4组播映射到SvLAN
–支持STP/RSTP/MSTP
–支持802.3ad链路聚合
–支持硬件IGMP SNOOPING协议
–支持OAM
–支持LLDP协议
–支持Loop Detection环网检测协议
安全特性
–支持96条ACL规则
–支持802.1x协议
–支持自动防御DDOS攻击功能
–支持端口隔离
网络流量控制与监管
–支持端口Mirror镜像
–支持端口限速
–支持风暴抑制
–支持 Quality of Service(QoS)
–支持MIB Counter(RFC 1213, RFC 3635, RFC 2819...)
内嵌CPU特性
–支持通过mdio管理外部phy
–支持UART串行访问CPU
–支持I2C读写EEPROM存储代码
–支持SPI读写SPI Flash存储代码
–内嵌Boot ROM,支持多种启动方式,支持烧写Flash
–支持CPU Disable,外接CPU进行管理

| 芯片型号 | SF2507BC | SF2507BI | SF2507MBI | 
| 典型配置 | 5*10/100/1000BASE-T/100BASE-FX + 2*RGMII | 5*10/100/1000BASE-T/100BASE-FX + 2*RGMII | 5*10/100/1000BASE-T + 2*RGMII | 
| 型号 | 简介 | 环境温度 | 
| SF2507BC | 5GET+2RGMII(非管理交换,I/O扩展) | 商业级0°C to 70°C | 
| SF2507BI | 5GET+2RGMII(非管理交换,I/O扩展) | 工业级-40°C to 85°C | 
| SF2507MBI | 5GET+2RGMII | 工业级-40°C to 85°C |